“咣咣咣!”
近日,北京地铁房山线东管头南站的站台上,拳头猛烈击打身体的声响,盖过了列车进站的广播,刺破了候车区的平静。三名乘客的争吵骤然升级为殴打,一名男子正在猛烈击打一名女子的头部。
人群惊慌散开。一个身影却逆着人流,毫不犹豫地冲了上去。
“住手,我是公安大学的!”
一声响亮的喝止,让失控的现场瞬间凝固。冲上前去的,是我校2024级犯罪学专业的学警耿飞桐。一次毫无预兆的突发警情,一场发生在公共交通空间的冲突,成了这名大二学生从警路上的第一次“实战检验”。

▲事发现场
事发后,他积极配合公安机关调查取证,如实提供现场证言,为案件依法办理提供了重要支撑。
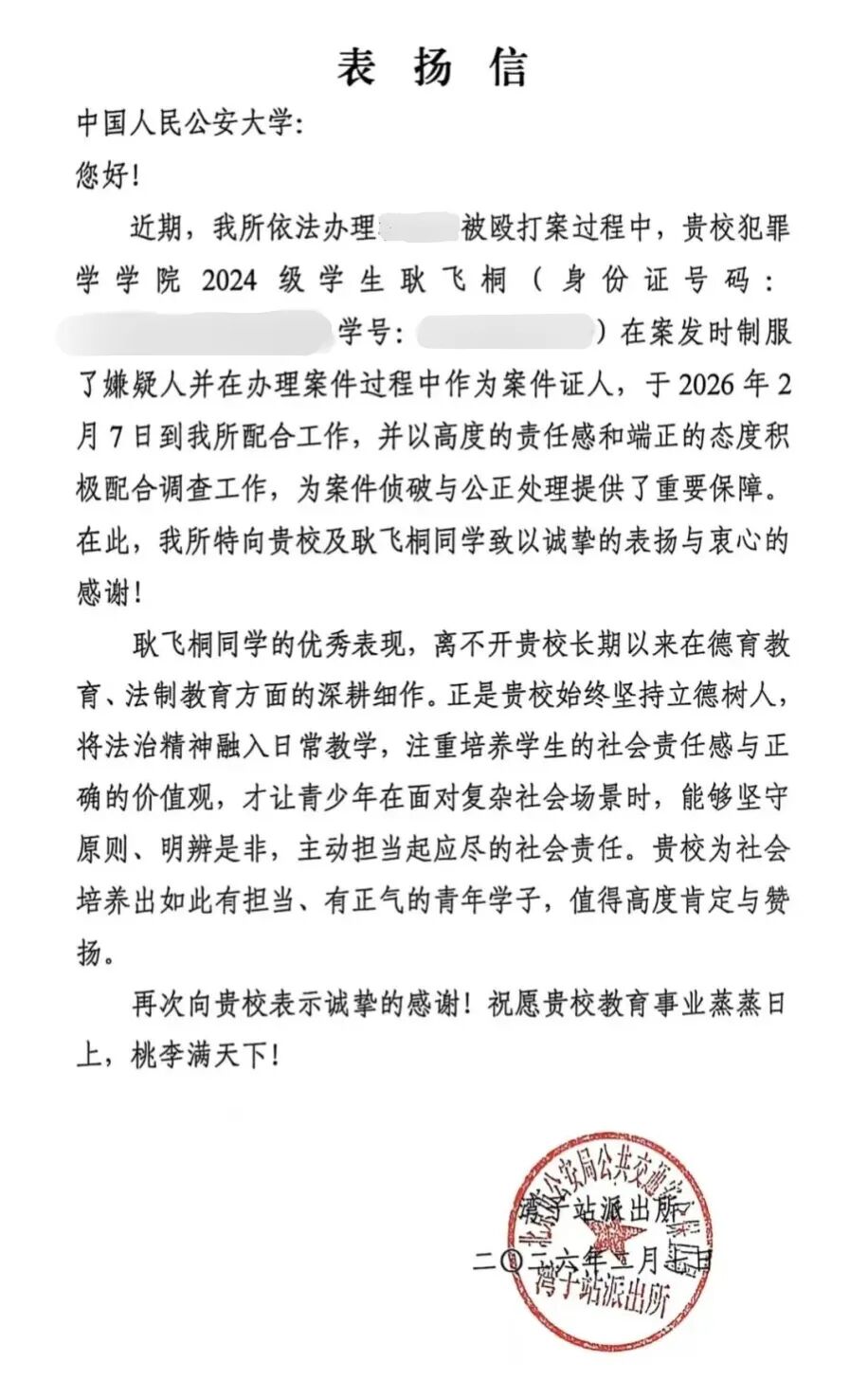
北京市公安局公共交通安全保卫总队属地派出所向学校发来表扬信,信中充分肯定耿飞桐同学过硬的专业素养与临危不乱的沉着表现。表扬信中提到:耿飞桐同学的优秀表现,离不开中国人民公安大学长期以来在德育教育、法制教育方面的深耕细作。公安大学为社会培养出如此有正气、有担当的青年学子,值得高度肯定与赞扬。
目前,涉事人员已被公安机关依法调查处理。

公安机关向公安大学发来表扬信
01、冲上去,是刻进骨子里的本能
事后回想,耿飞桐说,冲上去是“本能反应”。
“当时的第一反应是上前救人,没有时间做风险评估,没有时间犹豫。”这份不假思索的本能,根植于他成长于军人家庭的熏陶,更淬炼自踏入公安大学后的每一天。
在公安大学,忠诚的信念是入校第一课。每日队列行进时高喊的“对党忠诚,服务人民,执法公正,纪律严明”总要求,早已不是口号,而是内化于心的行为准则。学院领导“牢记初心使命”的教诲,中队长“在需要的时刻挺身而出是义不容辞的责任”的叮嘱,与训练场上的汗水、警务化管理的严谨作风融为一体,让“预备警官”的身份认同与责任担当,沉淀为一种条件反射般的行动自觉。
正是这份自觉,让他在众人慌乱后退时,选择了最坚定的向前。

02、“没有执法权”的难题用专业与法治破解
然而,热血并非无谋。冲到三人面前的刹那,一个现实的难题清晰地摆在耿飞桐面前:作为一名在校学生,他没有执法权。
“如何在合法范围内有效制止冲突?”行动必须要有边界。
学校所授的专业技能与法律知识,在电光火石间被迅速调用。他首先运用警察防卫与控制技能,精准控制住主要打人者的手臂,将自己置于冲突双方之间,形成一道物理隔离。
控制,只是第一步。眼见冲突一方同行女子再次扑上扭打,耿飞桐迅速转身制止,并高声警示,以声音和姿态持续震慑现场。
在等待民警到来的几分钟里,他始终站在三人中间。单纯的隔离无法化解矛盾,他尝试沟通调解,却发现积怨难平。于是,他转变思路,清晰地向涉事人员讲解《中华人民共和国治安管理处罚法》中关于殴打他人的法律后果。
“我想让他们知道,这不仅是赔偿的问题,还可能面临行政拘留。用法律来分散他们的注意力,也给他们一个冷静下来的理由。”耿飞桐回忆。这一刻,课堂上学到的法条不再是冰冷的文本,而是维护秩序、疏导矛盾的现实工具。
从果断控制,到有效隔离,再到现场普法,耿飞桐完成了一套清晰、冷静且始终在法律框架内的“处置流程”。正如他后来感悟:“回过头看,最关键的一步并不是用武力制服,而是在隔离之后进行的现场普法。”他的勇敢,不再是“一腔孤勇”,而是有法治支撑、有专业保障的理性行动。


▲耿飞桐在校学习场景
03、一次突然的检验,一份合格的答卷
事发后,耿飞桐主动前往派出所配合调查,完成笔录。他并未主动提及自己的事迹,直到北京市公安局公共交通安全保卫总队属地派出所将一封表扬信送至中国人民公安大学,这段地铁站里的故事才被知晓。
派出所在表扬信中充分肯定了耿飞桐过硬的专业素养、临危不乱的沉着表现和强烈的社会责任感,称赞其“在面对复杂社会场景时,能够坚守原则,明辨是非,主动担当”。
对于耿飞桐而言,这次经历是“一次非常突然的检验”。检验的,不仅是在危急关头能否挺身而出的勇气,更是能否将所学知识转化为化解危机、保护群众的能力。“我在学校学到的法学知识、执法规范、防控技能,全能用上了。”他坦言,这次经历让他对一线执法工作的不确定性与复杂性有了更深刻的理解,也提醒自己必须“随时做好准备”。
“虽然我现在还不是在职的人民警察,但我已经能够在某种程度上为维护人民群众的人身财产安全出一份力,做了一个预备警官应该做的事,我挺自豪的。”耿飞桐的话语朴实而坚定。

▲耿飞桐与区队同学

从课堂到站台,从理论到实践
耿飞桐用果敢与智慧
交出了一份属于预备警官的合格答卷
在公安大学
无数个“耿飞桐”正在课堂中汲取养分
在训练场上挥洒汗水
将忠诚与担当刻入青春
他们时刻准备着
在人民需要的时候喊出那句:
“住手,我是公安大学的!”
并用行动,捍卫身后的安宁
(来源:中国人民公安大学微信公号)
编辑:侯智